Disclaimer: Not affiliated with or endorsed by Buick Motor Company. For informational purposes only. Full Disclaimer

2001 Buick Park Avenue Fuse Box Diagrams & Locations

Buick Park Avenue (2001) – fuse box diagram

Shop From Amazon

Buick Park Avenue (2001) – fuse box diagram

Year of production: 2001

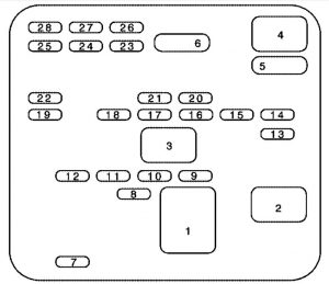
Main Instrument Panel Fuse Block

The main instrument panel fuse block is located under the instrument panel, on the passenger’s side of the vehicle.

Buick Park Avenue - fuse box - main instrument fuse panel
Buick Park Avenue – fuse box – main instrument fuse panel
Fuses Usage
SBM Interior Lamps
PDM PDM Module
A/C HVAC Motor, HVAC Mix Motors
IGN SEN EC Mirror, Driver HTS Seat, Rear Defog Relay, MEM Module, Cool LVL Sensor, Pass Heated Seat
ELC HVAC Flat Pk Mtrs, Electronic Level Control Sensor, Electronic Level Control Sensor (R Bec)
ABS Anti-Lock Brake System Module
HVAC HVAC Main Con Head, HVAC Programmer, IPC
CR CONT Stepper Motor Cruise, Cruise Switch
HUD HUD Switch, HUD Display
CSTR/SBM HVAC Programmer, Instrument Panel Cluster, SBM (275 to LCM) (1135 to BTSI SL)
LP PK L Underhood Lamp, L PK/ Sidemarker, L Park/Turn Lamp, SBM, L Tail Signal Lamp, L Tail/Stoplamp, L Rear Sidemarker
LP PK R Rt Pk/Sidemarker Lamp, Rt PK/Turn Lamp, Rt Tail/Sign Lamp, Rt Tail/Stoplamp, Rt Rear Sidemarker, Stop/Taillamp, Tail/Signal Lamp, License Lamp, RFA
RUN Run/Accessory
WSW Wiper Motor
Blank Not Used
WSW/RFA Wiper Switch, RFA, Rain Sense
B/U LP EC Mirror, Back-Up Lamps

Auxiliary Instrument Panel Fuse Block

The auxiliary instrument panel fuse block is located under the instrument panel, on the passenger’s side of the vehicle.

Buick Park Avenue - fuse box - auxiliary instrument panel
Buick Park Avenue – fuse box – auxiliary instrument panel
Fuses Usage
PERIM LP Perimeter Lamps
ACCY Accessory
IGN 3 Ignition 3

Underhood Fuse Block

There are additional fuses located in the engine compartment on the passenger’s side of the vehicle.

Buick Park Avenue - fuse box - underhood
Buick Park Avenue – fuse box – underhood
Mini Fuses Usage
1 Air Sol
2 SBM, LCM
3 Turn Signal
4 Pre-Oxygen Sensor, Post-Oxygen Sensor
5 Air Bag (SIR)
6 PCM
7 AC Clutch
8 Ignition Feed
9 Horn Relay
10 Spare
11 Spare
12 Injectors #1-6
13 C-31
14 Right High Beam
15 Spare
16 Left High Beam
17 Spare
18 Right Low Beam
19 Left Low Beam
20 Stop
21 Fuel Pump Relay (Wire in BEC)
22 Run/Crank
23 PCM
24 Parking Lamps
25 Hazard Flashers
26 Spare
27 Spare
28 ABS #2

 

Mini Relays Usage
29 Ignition
30 Horn
31 Cool Fan #2
32 Starter
33 Air Pump
34 Cooling Fan SP
35 Cooling Fan 1

 

Micro Relays Usage
36 A/C CLU
37 Fuel Pump

 

Maxi Fuses Usage
38 Bat #1
39 Blower Motor
40 Cooling Fan 1
41 Headlamp
42 BAT #2
43 Ignition
44 Starter
45 ABS
46 Fuse Puller

Rear Compartment Fuse Block

Additional fuses are located in the fuse center under the rear seat. The rear seat cushion must be removed to access the fuses.

Buick Park Avenue - fuse box - rear compartment
Buick Park Avenue – fuse box – rear compartment
Mini Relays Usage
1 Heated Backlite

 

Relays Usage
2 Retained Accessory Power (RAP)
3 Trunk Release
4 Electronic Level Control

 

Circuit Breaker Usage
5 Power Seat
6 ELC Sensor, ELC Compressor Solenoid

 

Mini Fuses Usage
7 Crank
8 Accessory Outlet
9 PCM/CRU
10 SBM Module
11 Radio/Phone
12 Sunroof
13 Spare
14 CD Changer, Phone
15 Driver Door Module
16 Spare
17 Radio
18 Driver Heated Seat Module
19 Rear Door Module
20 Trunk Release
21 Spare
22 Instrument Panel Ashtray Cigarette Lighter
23 Spare
24 Spare
25 Passenger Heated Seat Module
26 Right Rear Cig Lighter
27 Left Rear Cig Lighter
28 RFA, Memory Seat Module, Driver Seat Switch

WARNING: Terminal and harness assignments for individual connectors will vary depending on vehicle equipment level, model, and market.

Shop From Amazon